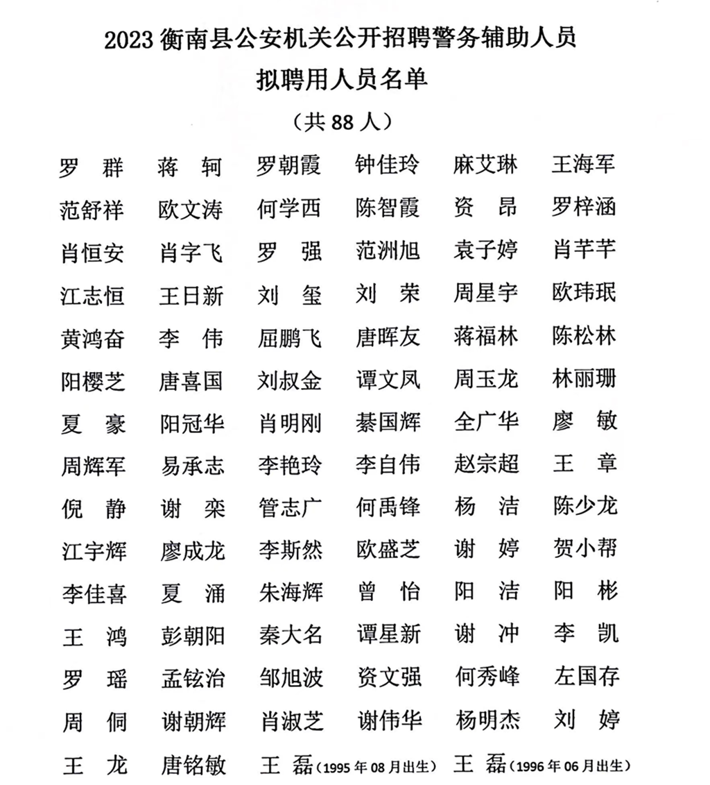
根據《衡南縣公安局2023年公開招聘警務輔助人員方案》規定,經發布信息、報名、資格審查、筆試、體能測試、麵試、體檢、考察等程序,現確定羅群等88人為第一批擬聘用人員(詳細人員名單附後),並予以公示,公示期為5個工作日,自2023年10月23日至2023年10月27日。
歡迎廣大幹部群眾反映和舉報擬聘用人員思想作風、道德品質及在參考過程中是否有弄虛作假等方麵的情況和問題。舉報人可以通過信函舉報、電話舉報或到受理舉報地當麵舉報。凡來信或來電舉報者,應簽署或告知本人真實姓名和工作單位,來訪者要說明真實身份和單位,反映情況後要在來訪情況登記表上簽名。所舉報的問題,必須真實、準確,內容盡量具體詳細,並盡可能提供有關調查核實線索。嚴禁借機造謠中傷,串聯誣告。舉報人將受到嚴格的保護。
受理舉報單位:
1.中共衡南縣紀委衡南縣監委駐縣公安局紀檢監察組
舉報電話:0734-8550989
舉報地點:衡南縣公安局辦公大樓301室
2.衡南縣公安局政工室
舉報電話:8550967
舉報地點:衡南縣公安局辦公大樓423室

附件下載: