網站無障礙
適老版
簡
繁
統一登錄
網站首頁
政務公開
業務工作
互動交流
當前頁麵:
首頁
>
衡南縣自然資源局
>
政務公開
>
公示公告
>
不動產信息公示
搜 索
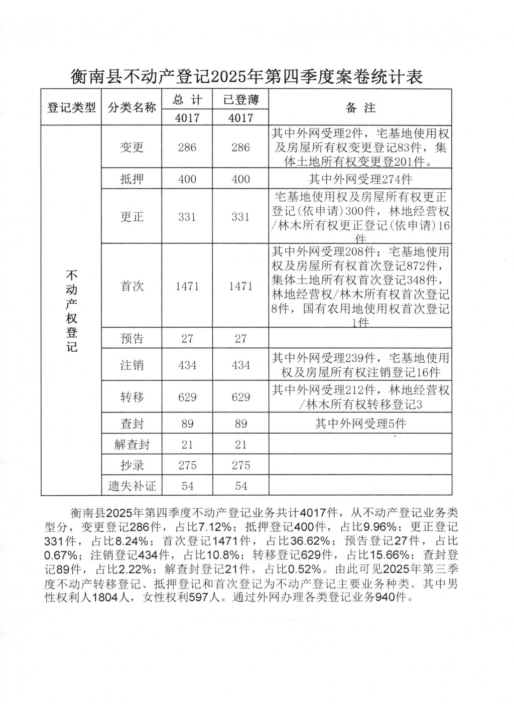
衡南縣不動產登記2025年第四季度案卷統計表
來源:
衡南縣不動產登記中心
時間:2025-12-31 09:43:11
【字體:
大
中
小】
附件下載: