網站無障礙
適老版
簡
繁
統一登錄
網站首頁
政務公開
業務工作
互動交流
當前頁麵:
首頁
>
衡南縣自然資源局
>
業務工作
>
土地管理
>
征地信息
>
征地公告
搜 索
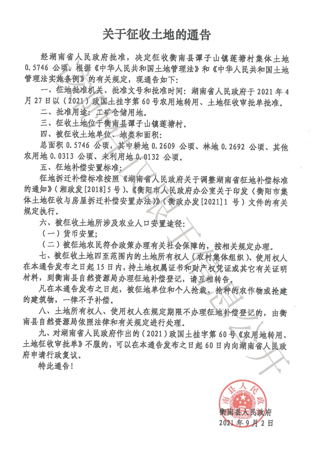
關於征收土地的公告(譚子山鎮蓮塘村)
來源:
衡南縣自然資源局
時間:2022-04-24 21:06:29
【字體:
大
中
小】
附件下載: